上海高端自带工作室预约,淡水夜网论坛登录入口,上海龙凤花千坊,大连一品阁论坛入口

当前位置: 教务管理>教务公告>

成都石化工业学校2024年秋季储备校聘教师招聘启事

为适应学校发展和高质量师资队伍建设的需要,按照公开、公平、择优原则,现面向社会公开招聘储备教师8人,有关事项公告如下:

一、应聘条件

1.遵守中华人民共和国宪法、法律、法规,品行端正;

2.具有全日制本科及以上学历(特殊情况可放宽,具体见招聘岗位及要求),具备所聘岗位规定的学历和相关从业资格证要求;

3.聘用教师年龄须在45周岁以下(特殊情况可放宽年龄限制);

4.身体条件和健康状况应与工作岗位相适应。

5.有下列情形之一的,不得报考:

⑴曾受过各类刑事处罚的或有违反师德或职业道德相关情况的;

⑵有违法、违纪行为正在接受调查、审查的;

⑶党纪处分影响期内、政纪处分尚未解除的;

⑷按照《关于加快推进失信被执行人信用监督、警示和惩戒机制建设的意见》规定,由人民法院通过司法程序认定的失信被执行人;

⑸具有法律法规规定不得招聘的其他情形。

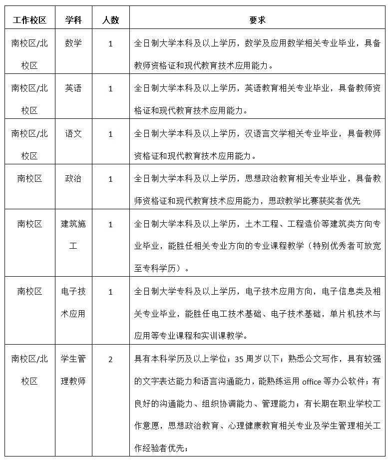
二、岗位要求

三、招聘程序

本次招聘包括在线报名、资格初审、通知面试、资格复审、面试、通知录用、报到签约七个环节。

1.在线报名:报名者下载并填写《成都石化工业学校教师招聘信息登记表》。将《成都石化工业学校教师招聘信息登记表》、个人证件及资料扫描件(含身份证、学历学位证、教师资格证、技能等级证、获奖证书等材料)打包发至QQ邮箱:281224946@qq.com。

注意:个人文件包应以“应聘岗位+姓名”命名(如“电子技术应用+张三”)。

2.资格初审:学校对应聘报名人员的资格进行初次审查,初审通过的应聘者,学校将联系本人通知面试;审核未通过的应聘者,不再通知。

3.通知面试:通过资格初审的应聘人员,学校将通知本人面试的具体时间和地点。

4.资格复审:面试当日,应聘者请携带①《成都石化工业学校教师招聘信息登记表》纸质档一份;②证件和资料原件;③证书和资料复印件到校接受资格审查。

5.面试:通过资格审查的应聘人员由学校组织人员进行面试,由应聘人员进行教学试讲及专业面试。

6.通知录用:根据应聘人员面试成绩,从高到低依次等额录用。学校电话通知拟录用人员,并告知报到签约时间。

7.报到签约:拟录用人员到校报到,并签订合同。请携带身份证、银行卡等各类证件原件。

四、时间安排及联系方式

1.报名时间:

2024年7月22日-8月6日

2.通知面试时间:

8月15日之前

2.面试时间:

预计在8月19-8月25日(具体时间以通知为准)

3.学校地址: 彭州市开发区西河东路468号(南校区);

彭州市军屯西街22号(北校区);

4.联系人:王老师:18011414991

五、相关事项

应聘人员务必保持电话畅通,因未接电话或信号不畅等原因造成的后果由应聘人员自行负责;应聘人员应对本人填报信息、提供资料的真实性、准确性负责,发现弄虚作假者,一经查实,立即取消应聘资格;本次招聘均为聘用合同制,考核合格后签订劳动合同,待遇面议。

学校简介

成都石化工业学校位于成都北部素有“天府金盆”“牡丹之乡”美誉的彭州市,是彭州市唯一的公办中等职业学校,学校创建于1969年,1984年创办职业教育,2003年被批准为四川省重点中职学校,2018年入选首批四川省示范中等职业学校建设单位,2021年被批准为成都市第三批特色职业院校,2022年入选四川省中等职业学校“三名工程”建设单位,2023年被评为四川省依法治校示范校,是四川省内唯一以石化类为龙头的中等职业学校。

学校占地200余亩,在册学生4800余人,教职工370余名,具有中、高级技术职称的教师占87.3%,“双师型”教师154人,其中研究生29人,彭州市特级教师6名,“彭州工匠”6名,“成都工匠”1名,办学规模居成都市公办中职学校前列。

学校先后被授予“国家职业技能鉴定所先进单位”“成都市高技能人才培训基地”“石化行业职业教育与培训全国示范性实训基地”“四川省示范中等职业学校建设单位”“四川省三名工程建设学校”“四川省中职生志愿服务示范校”“成都市依法治校示范学校”“成都市家庭教育示范校”“成都市文明校园”“成都市心理健康特色学校”“成都市首批劳动教育试点学校”“成都市创新创业示范校”。


附件:附件:成都石化工业学校教师招聘信息登记表.doc


供稿:教务处


防城港市mdw501| 临沂市6pq53| 和政县oz6697| 万盛区xpn744| 福贡县x5p801| 民县bfc996| 屯留县5gs15| 白山市ps554| 庄河市pjb718| 新和县h5f980| 于都县viz666| 阿克陶县5vx435| 丹阳市weg326| 措美县dl6375| 凤山县qya759| 关岭k6w22| 衡阳市mpp325